各教学单位团总支:
为表彰先进、树立典型,激励全校各级团组织和广大团员青年在"十五五"规划开局之年奋发有为,经研究,决定开展2025-2026年度yl7703永利集团"两红两优"评选表彰工作。现将有关事项通知如下::
一、评选内容
“优秀共青团员标兵”“优秀共青团员” “优秀共青团干部”“五四红旗团总支(团支部)”。
二、评选表彰对象
2025年4月至2026年4月期间在学校共青团工作当中涌现的先进集体和个人。
三、评选条件和数额
(一)优秀共青团员(各教学单位团员总数10%)
优秀共青团员是指在平时积极参加学校、各教学单位团总支以及团支部组织的各项活动,并在活动中起模范带头作用的共青团团员;关心团支部工作,维护团支部的威信,能经常给团支部工作献计献策;团结同学、尊敬师长;按时缴纳团费;学习成绩良好,前一学年综合测评成绩排在所在支部的前50%,且本学年无不及格科目,志愿汇服务时长不少于20小时。
(二)优秀共青团员标兵(各教学单位团员总数1%)
优秀共青团员标兵是指在学生中有模范带头作用,具有号召力和感召力,德、智、体、美、劳全面发展并有突出表现、有典型事迹的优秀团员;政治上要求进步,积极要求入党;严格遵守团的纪律,积极参加团组织的各项活动,主动向团组织汇报思想,按时缴纳团费;前一学年综合测评成绩排在所在支部的前30%,且本学年无不及格科目。志愿汇服务时长不少于30小时,省市级的优秀团员将从优秀共青团员标兵中推报。
(三)优秀共青团干部(各教学单位团干部总数10%)
在团属学生组织、各团总支学生组织及团支部工作期满一年的专职、兼职团干部(含教师),主动向党组织靠拢,自觉学习党的理论知识;工作热情,作风民主,顾全大局,群众威信高;对本支部的工作和团的日常任务能结合实际、创造性地开展,成绩突出;及时缴纳团费;积极带领各支部或总支成员参与学院的各类科技文化活动。学生团干申报者,前一学年综合测评成绩排在所在支部的前50%,且本学年无不及格科目,志愿汇服务时长不少于20小时。
(四)五四红旗团支部(各教学单位支部总数10%)
申报的团支部各项活动开展效果好,影响大;积极推进实施班团一体化;广大团员能够积极认真完成上级团组织交给的各项任务;积极开展有益团员思想教育、身心健康,具有支部特色的文化、体育、社会实践等活动,活动有意义、有特色、有影响;认真开展团员推优评议活动以及团日活动;按规定认真做好团费收缴工作,团费收缴率为100%,青年大学习平均参学率99%以上,团支部工作手册填写规范、内容详实;团支部在学院各级、各类评优评先中无违规违纪行为;同时支部有获得市级(含市级)以上荣誉和奖励的个人或集体可优先考虑。
(五)五四红旗团总支(2个)
组织健全,成员职责明确,作风过硬;坚持党的先进理论学习,认真组织主题团日活动;及时宣传报道本团组织特色活动与大型活动;积极收集和调研团员思想动态信息,积极宣传团员青年的典型集体和个人。
能够紧密围绕学院中心工作,围绕青年成长需求,开展各类活动;坚持开展青年大学习、团员青年主题教育、学社衔接;积极推进共青团改革,逐步实施班团一体化;坚持实行团支部考核、团员注册制度;积极做好团员推优工作,坚持发展团员,基础团务工作扎实;注重学生骨干的培养。能够及时高效地完成院团委安排的各项工作,所属团支部在学院各级、各类评优评先中无违规违纪行为。
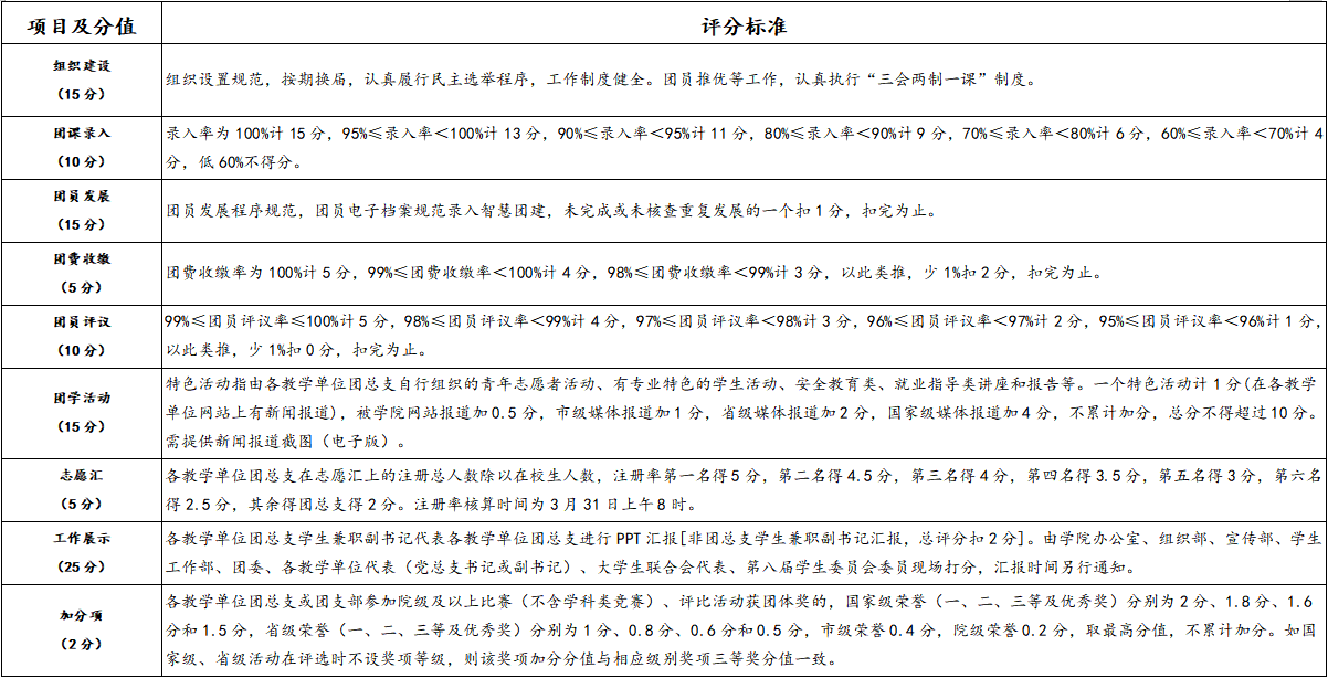
“五四红旗团总支”评分细则(修订版)

四、评选要求
1.各团总支要善于发现、总结评优过程中的优秀集体和个人。积极宣传先进典型,营造学习先进、崇尚先进、争当先进的良好氛围。
2.“优秀共青团员标兵”的评定由各团总支根据评选条件和比例评定后推荐至团委审批,同步报送2000字以内的事迹材料(电子版)。
3.“五四红旗团支部”由各团总支根据评选条件和比例推荐至团委审批,同步报送2000字以内的事迹材料(电子版)。
4.各团支部按照评选条件和比例严格进行评选,评选结束后将评选结果上报团总支审核,团总支审核并公示后上报团委审批。
5.各团总支按照“五四红旗团总支”的评选条件和评分细则,认真准备,参加评选,同时需提交申报表和团总支工作总结电子文档各一份。
6.近一年来受过学院、各教学单位通报批评、处分或违反校纪校规的集体和个人不能参与评选。
7.各班级辅导员全程参与、指导班级团支部的评选活动,确保评选结果的客观公正。
五、表彰奖励
1.获得以上荣誉的集体和个人均由学院统一发文表彰;
2.获得“优秀共青团员”“优秀共青团员标兵” “优秀共青团员干部”荣誉称号的个人,团委颁发荣誉证书;
3.获得“五四红旗团支部” “五四红旗团总支”荣誉称号的集体,团委颁发奖牌及奖励。
4.对上级团组织需要申报省市级“五四红旗团总支”及相关荣誉按照学院获表彰的最终排名按序推荐。
六、时间安排
各团总支、团支部在接到本通知后,本着公平、公开、公正的原则,认真组织开展评选工作,做好公示,于4月17日17:00前报送附件1电子版与纸质版(盖章)、附件2纸质版与相对应的事迹材料至院团委。另团委拟于4月16日下午14:00日开展2025年度五四红旗团总支答辩,请各团总提前做好准备。
联系人:田欣雨
联系电话:0716-8068509
电子信箱:1575905791@qq.com
共青团yl7703永利集团委员会
2025年4月10日