学院主页 OA办公系统 邮箱系统
×
首页

就业信息

首页   >  就业信息   >  正文

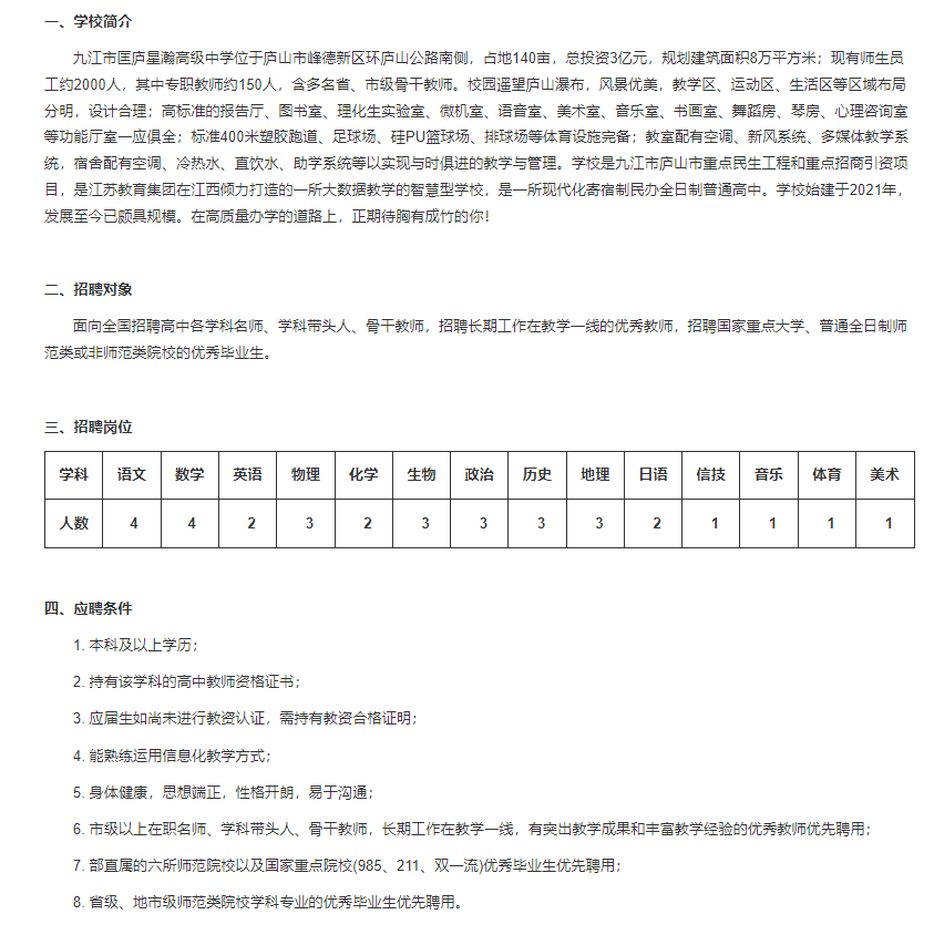
九江市匡庐星瀚高级中学2025年教师招聘简章

发布者:数医系  时间:2025-05-13 09:11:15  浏览:

详情链接:https://www.job910.com/school_view_123351.html


Copyright ©  Yangtze University College of Arts and Sciences All Rights Reserved  ICP备案编号:鄂ICP备05003301号