各教学单位:
根据工作安排,为进一步完善学院教学质量体系,规范各类教学档案的管理,学院决定对全院历年教学档案进行全面检查。现将有关事项通知如下:
一、检查内容
本次检查将依据《yl7703永利集团教学档案管理办法》(文理行发[2021]69号)要求,结合学院实际,对教学档案资料进行全面检查。
二、检查形式
本次检查采用教学单位自查和学院检查相结合的形式。其中,学院检查由教务处组织教学督导专家到各教学单位集中查看教学档案的方式进行。
三、检查时间
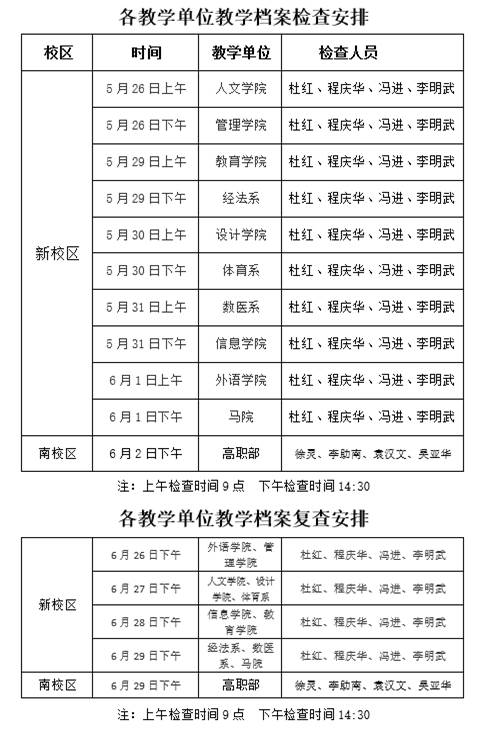
1.学院检查:5月26日至6月2日。
2.学院复查:6月26日至6月29日。
四、注意事项
1.各教学单位要高度重视教学档案整理归档工作,组织教师全面检查本单位有关教学档案,及时查漏补缺,认真做好自查工作。各教学单位院长(主任)负全责、副院长(副主任)及相关人员应全程参与学院检查,并认真听取督导反馈意见。
2.学院检查组会对教学单位教学资料质量进行评价、总结,并形成书面报告反馈给教学单位。
3.对检查出的问题,教学单位应限期整改,并提交整改报告,学院将会同教学督导组对各教学单位教学工作档案进行复查。
五、检查安排表

教务处
2023年5月24日