yl7703永利集团官网
OA办公系统
邮箱系统
主任信箱
书记信箱
首页
系部概况
系部简介
专业介绍
系部荣誉
系部领导
师资队伍
机构设置
规章制度
教学科研
教学动态
获奖情况
培育方案
学生思政
团学活动
志愿服务
心理健康
学子风采
招生就业
招生信息
就业信息
社会合作
党群工作
党建工作
工会工作
学习园地
学院首页
招生就业
招生信息
就业信息
社会合作
招生信息
首页
>
招生就业
>
招生信息
> 正文
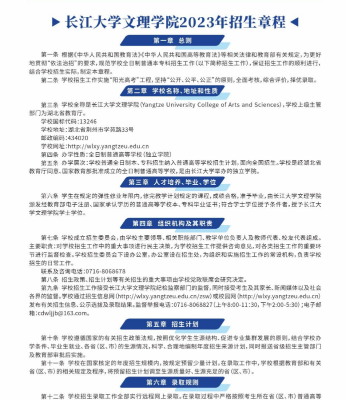
yl7703永利集团2023年报考指南
发布者: 时间:2023-06-25 浏览:
上一条:yl7703永利集团2024年报考指南